Tabla de Contenidos
2. Control de Versiones Avanzado
En este tema vamos a ver sobre todo a tratar con ramas, merges y conflictos.
Mas información:
- Git Branching: Aprender Jugando con ramas en Git: Permite probar Git con ejemplos interactivos
- The Plumbing Guide: Comandos de bajo nivel de Git
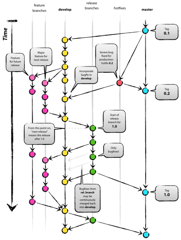
Necesidad de Ramas
El siguiente esquema muestra el sistema de ramas que se va a usar en clase. Mas información en A successful Git branching model
Ejemplo de Ramas
Ramas a crear:
- develop: Lo que se ha desarrollando y el equipo de desarrollo dice que ya funciona. Cuando se quiera se pasa a
release. - release: Lo que se esta probando en un entorno similar al de producción. Cuando está probado, se copia a
master. - master: Lo que ya se puede instalar en el producción.
- rama de funcionalidad: Cada vez que alguien quiere hacer algo , crea una rama desde
developy cuando acaba la fusiona endevelop.
develop queremos que sean un solo commit.
Pasos a seguir para hacer una modificación.
- Crea la rama
featuredesdedevelop. - Realizar la tarea con tantos commits como sea necesario.
- Mergear la rama
developenfeatureya que así se resuelven los problemas de mergeo en la ramafeature - Ir a la rama
developy mergear la ramafeaturecon–squash - Borrar la rama
feature - Subir la rama
develop - Mergear la rama
developenreleasey subirrelease - Mergear la rama
releaseenmastery subirmaster
Usando Ramas
Veamos ahora como se trabaja con ramas
- Crear una rama nueva y subirla
git branch nuevaRama git switch nuevaRama git push --set-upstream origin nuevaRama git push -u origin nuevaRama
- Bajar una nueva rama
git fetch --prune git switch nuevaRama
fetch:Se pone–prune, para que borre las referencias locales de ramas remotas que ya no están.switch: Por defecto al cambiar a la nueva rama ya se hace un–trackaorigin/nuevaRama
- Borrar una rama en local que ha sido mergeada o subida
git branch --delete miRama git branch -d miRama
- Borrar una rama en local que NO ha sido mergeada ni subida (hay 3 formas distintas). Pero es usar el modificador
-fo–force
git branch --delete --force miRama git branch -d -f miRama git branch -D miRama
- Borrar una rama en remoto
git push origin --delete miRama
Merge
El merge es unir los commit de una rama en otra. Hay muchas formas de hacer un merge , veamos algunas de ellas.
| Comando | Características | Cuando usarlo |
|---|---|---|
git rebase rama | Pone los commits en la nueva rama siempre después de los que ya hay, es decir que los reordena | Poner los commits de origin/develop en nuestra develop porque hay commits distintos en cada rama pero del mismo commit origen |
git merge –squash rama | Junta todos los "microcommits" de la rama en uno solo en la rama destino. Es necesario acto seguido el commit | De una rama feature a develop |
git merge –ff-only rama | Nunca crea nuevos commits en la rama destino pero falla si es necesario crear un nuevo commit, por lo que –ff-only ayuda a detectar si hay algún problema | De develop a Release De release a master o para actualizar cualquier rama desde GitHub cuando no hay commits nuevos en local |
git merge rama | Es el merge normal que puede crear nuevos commits | De una rama develop a feature. Para resolver los conflictos desde nuestra rama feature ya que nos da igual si hay nuevos commits |
git rebase rama
Pone los commits en la nueva rama siempre después de los que ya hay, es decir que los reordena.
Se usa para poner los commits de origin/develop en nuestra develop de antes que lo de develop porque hay commits distintos en cada rama pero del mismo commit origen
git commit -m "E"
git fetch –prune
git switch develop
git rebase origin/develop
git merge --squash rama
Junta todos los "microcommits" de la rama en uno solo en la rama destino. Es necesario acto seguido el commit
Se usa para pasar los microcommits de una rama feature a develop
git merge --ff-only rama
Solo adelanta el puntero de donde está la rama. Nunca crea nuevos commits en la rama destino pero falla si es necesario crear un nuevo commit,
por lo que –ff-only ayuda a detectar si hay algún problema.
Se usa De develop a Release.De release a master o para actualizar cualquier rama desde GitHub cuando no hay commits nuevos en local
git fetch –prune
git merge –ff-only origin/develop
git merge rama
Es el merge normal que puede crear nuevos commits | De una rama develop a feature.
Se usa para resolver los conflictos desde nuestra rama feature ya que nos da igual si hay nuevos commits
Usos de Merge
- Bajar (o actualizar) una rama ( como master, release o develop) desde Github,suponiendo que no va a haber problemas. Es decir que no hemos hecho nosotros un commit en ese rama desde la última vez que la bajamos.
git fetch --prune git switch develop git merge --ff-only origin/develop git fetch --prune git switch release git merge --ff-only origin/release git fetch --prune git switch master git merge --ff-only origin/master
- mergear , develop en release o release en master (suponiendo que están actualizadas ambas ramas porque las hemos actualizado con las órdenes anteriores) y que no hemos hecho commits directamente ni en release ni en master.
git switch release git merge --ff-only develop git switch master git merge --ff-only release
- Mergear (rebase) los cambios de origin/develop en nuestra develop si hay commits distintos en develop y origin/develop.
git fetch --prune git switch develop git rebase origin/develop
Lo normal es hacer el rebase cuando al hacer un git push se produce el siguiente error:
! [rejected] develop -> develop (fetch first) error: falló el push de algunas referencias a 'https://github.com/usuario/repositorio.git' ayuda: Actualizaciones fueron rechazadas porque el remoto contiene trabajo que ayuda: no existe localmente. Esto es causado usualmente por otro repositorio ayuda: realizando push a la misma ref. Quizás quiera integrar primero los cambios ayuda: remotos (ej. 'git pull ...') antes de volver a hacer push. ayuda: Vea 'Notes about fast-forwards0 en 'git push --help' para detalles.
- Merge en develop de nuestra rama de feature con un solo commit con
–squash(Antes hemos actualizado develop desde GitHub).
git switch develop git merge --squash lorenzo_42 git commit -am "feat(#42):pantalla de Login"
git merge –squash el commit
- Mergear los cambios de develop en nuestra rama para ir solucionado los conflictos poco a poco (Antes hemos actualizado develop desde GitHub).
git switch lorenzo_42 git merge develop
git pull aparece el siguiente mensaje
logongas@beren:~/Documentos/ensenyament/2daw-daw/prueba_daw$ git pull ayuda: Hacer un pull sin especificar cómo reconciliar las ramas es poco ayuda: recomendable. Puedes eliminar este mensaje usando uno de los ayuda: siguientes comandos antes de tu siguiente pull: ayuda: ayuda: git config pull.rebase false # hacer merge (estrategia por defecto) ayuda: git config pull.rebase true # aplicar rebase ayuda: git config pull.ff only # aplicar solo fast-forward ayuda: ayuda: Puedes reemplazar "git config" con "git config --global" para aplicar ayuda: la preferencia en todos los repositorios. Puedes también pasar --rebase, ayuda: --no-rebase, o --ff-only en el comando para sobreescribir la configuración ayuda: por defecto en cada invocación. ayuda:
Es decir que avisa que se configure para saber que hacer en caso de problemas, si con Fast-Forward, con un rebase o con merge. Así que como siempre hemos recomendado , es mejor no usar git pull ya que así decidimos nosotros que hacer o en el peor de los casos indicar para que haga siempre un –ff-only mediante al orden:
git config --global pull.ff only
De esa forma podremos hacer un git pull de forma segura (siempre y cuando no estés en otro ordenador donde no lo hayan configurado así ). Aunque mejor aun es dehabilitar
git pull: Can I disable git pull?
Mas información:
Mas información:
Conflictos
En caso de hacer un git merge o un git rebase, etc. se puede producir un conflicto. Que consiste en que git no sabe como fusionar los ficheros. En ese caso lo primero es resolver cada conflicto en cada fichero.
Imaginemos el mismo fichero index.html en 2 ramas distintas:
| Nuestra Rama | Rama a Fusionar |
|---|---|
<html> <body> <h1>Hola mundo</h1> </body> </html> | <html> <body> <h1>Adios planeta</h1> </body> </html> |
Cuando se produce el conflicto, el fichero resultante queda de la siguiente forma:
<html> <body> <<<<<<< HEAD <h1>Hola mundo</h1> ======= <h1>Adios planeta</h1> >>>>>>> Rama a Fusionar </body> </html>
Ahora tenemos que decidir como resolver el conflicto que el resultado definitivo ya depende del código que estemos fusionando. Un posible resultado podría ser:
<html> <body> <h1>Hola y Adios mundo</h1> </body> </html>
git rebase rama
Imaginemos que queremos mergear la rama origin/develop sobre develop.
Si hay un conflicto se producirá el siguiente mensaje:
En primer lugar, rebobinando HEAD para después reproducir tus cambios encima de ésta... Aplicando: feat(#50):Cabecera tercera Usando la información del índice para reconstruir un árbol base... M index.html Retrocediendo para parchar base y fusión de 3-vías... Auto-fusionando index.html CONFLICTO (contenido): Conflicto de fusión en index.html error: Falló al fusionar en los cambios. El parche falló en 0001 feat(#50):Cabecera tercera Use 'git am --show-current-patch' para ver el parche fallido Resuelva todos los conflictos manualmente ya sea con "git add/rm <archivo_conflictivo>", luego ejecute "git rebase --continue". Si prefieres saltar este parche, ejecuta "git rebase --skip" . Para abortar y regresar al estado previo al "git rebase", ejecuta "git rebase --abort".
Ahora debemos como antes arreglar el conflicto editando el fichero index.html pero ahora deberemos hacer dos cosas mas:
git add index.html git rebase --continue
Es decir añadir el fichero que ha dado el conflicto con un git add y luego hacer un git rebase –continue para que se acabe de fusionar.
El ejemplo completo lo podemos ver aquí:
git switch develop git rebase origin/develop vi index.html #Arreglar el conflicto git add index.html git rebase --continue
git merge --squash rama
Imaginemos que queremos mergear una rama de una funcionalidad llamada "Lorenzo_3" sobre develop.
Si hay un conflicto se producirá el siguiente mensaje:
Auto-fusionando index.html CONFLICTO (contenido): Conflicto de fusión en index.html Commit de squash -- no actualizando HEAD Fusión automática falló; arregle los conflictos y luego realice un commit con el resultado.
Ahora debemos como antes arreglar el conflicto editando el fichero index.html y hacer el commit que de todas formas ya íbamos a hacer
git commit -am "feat(#45):Nueva cabecera"
El ejemplo completo lo podemos ver aqui:
git switch develop git merge --squash Lorenzo_3 vi index.html #Arreglar el conflicto git commit -am "feat(#45):Nueva cabecera"
git merge --ff-only rama
Con un fast-forward nunca se puede producir un conflicto.
git merge rama
Imaginemos que queremos mergear los cambios de develop en la rama Lorenzo_3
Si hay un conflicto se producirá el siguiente mensaje:
Auto-fusionando index.html CONFLICTO (contenido): Conflicto de fusión en index.html Fusión automática falló; arregle los conflictos y luego realice un commit con el resultado.
Ahora debemos como antes arreglar el conflicto editando el fichero index.html y el –continue:
git add index.html git merge --continue
Es decir añadir el fichero que ha dado el conflicto con un git add y luego hacer un git merge –continue para que se acabe de mergear.
El ejemplo completo lo podemos ver aqui:
git switch Lorenzo_3 git merge develop vi index.html #Arreglar el conflicto git add index.html git merge --continue
Recetas
- Bajarse lo último de las 3 ramas.
git fetch --prune && git switch develop && git merge --ff-only origin/develop && git switch release && git merge --ff-only origin/release && git switch master && git merge --ff-only origin/master && git switch develop
- Hacer un merge de las 3 ramas
git switch release && git merge --ff-only develop && git switch master && git merge --ff-only release && git switch develop
- Subir las 3 ramas
git switch master && git push && git switch release && git push && git switch develop && git push
- Proceso completo para hacer una modificacion en la propia rama y ponerla en develop
#Día 1:Lunes # Crear el issue. Tiene número 45 git fetch --prune && git switch develop && git merge --ff-only origin/develop && git switch release && git merge --ff-only origin/release && git switch master && git merge --ff-only origin/master && git switch develop git branch lorenzo_45 git switch lorenzo_45 git push --set-upstream origin lorenzo_45 git commit -m "micro-commit-dia-1-a" git push git commit -m "micro-commit-dia-1-b" git push git commit -m "micro-commit-dia-1-c" git push #Día 2:Martes git fetch --prune && git switch develop && git merge --ff-only origin/develop && git switch release && git merge --ff-only origin/release && git switch master && git merge --ff-only origin/master && git switch develop git switch lorenzo_45 git merge develop git commit -m "micro-commit-dia-2-a" git push git commit -m "micro-commit-dia-2-b" git push git commit -m "micro-commit-dia-2-c" git push #Día 3:Miercoles git fetch --prune && git switch develop && git merge --ff-only origin/develop && git switch release && git merge --ff-only origin/release && git switch master && git merge --ff-only origin/master && git switch develop git switch lorenzo_45 git merge develop git commit -m "micro-commit-dia-3-a" git push git commit -m "micro-commit-dia-3-b" git push git commit -m "micro-commit-dia-3-c" git push #Día 4: Jueves git fetch --prune && git switch develop && git merge --ff-only origin/develop && git switch release && git merge --ff-only origin/release && git switch master && git merge --ff-only origin/master && git switch develop git switch lorenzo_45 git merge develop git commit -m "micro-commit-dia-4-a" git push git commit -m "micro-commit-dia-4-b" git push git commit -m "micro-commit-dia-4-c" git push #Día 5: Viernes git fetch --prune && git switch develop && git merge --ff-only origin/develop && git switch release && git merge --ff-only origin/release && git switch master && git merge --ff-only origin/master && git switch develop git switch lorenzo_45 git merge develop git switch develop git merge --squash lorenzo_45 git commit -am "feat(#45):Crear la pantalla de login" git push #Si falla el push hacer el fetch y rebase git fetch --prune git rebase origin/develop git push git push origin --delete lorenzo_45 git branch --delete --force lorenzo_45 #Cerrar el issue 45
Ejercicios
Ejercicio 1
- Crea un proyecto de Git con dos ficheros
- Luego crea las siguientes tres ramas:
- master
- release
- develop
- Sube las 3 ramas a GitHub.
- Desde develop ahora crea una rama llamada
feature_40 - Añade un nuevo fichero a la rama
feature_40y modifica el fichero varias veces para crear varios "microcommits". - Sube la rama
feature_40 - Mergea la rama
feature_40endevelop - Borra la rama
feature_40en local - Borra la rama
feature_40en remoto - Mergea la rama
developenrelease - Mergea la rama
releaseenmaster - Sube las ramas
develop,releaseymastera GitHub
Ejercicio 2
Vamos a seguir con el ejercicio anterior pero ahora con 2 usuarios distintos (se puede hacer en 2 carpetas distintas)
- Usuario 1:Desde
developahora crea una rama llamadafeat_50, añade un fichero y modifica el fichero varias veces para crear varios "microcommits". Sube la rama a GitHub - Usuario 2:Desde
developahora crea una rama llamadafix_51, añade otro fichero y modifica el fichero varias veces para crear varios "microcommits". Sube la rama a GitHub
- Usuario 1: Baja la rama
developde remoto - Usuario 2: Baja la rama
developde remoto
- Usuario 1: Mergea la rama
feat_50endevelop - Usuario 2: Mergea la rama
fix_51endevelop
- Usuario 1: Borra la rama
feat_50en local y en remoto - Usuario 2: Borra la rama
feat_51en local y en remoto
- Usuario 1: Mergea la rama
developenrelease - Usuario 1: Mergea la rama
releaseenmaster - Usuario 1: Sube las ramas
develop,releaseymastera GitHub
- Usuario 2: Sube la rama
developa remoto. No te dejará. - Usuario 2: Baja los cambios de
developen remoto y haz un rebase para mergearlos - Usuario 2: Sube la rama
developa remoto. Ya te dejará. - Usuario 2: Mergea la rama
developenrelease - Usuario 2: Mergea la rama
releaseenmaster - Usuario 2: Sube las ramas
develop,releaseymastera GitHub
Ejercicio 3
Vamos a seguir con el ejercicio anterior pero ahora con 2 usuarios distintos (se puede hacer en 2 carpetas distintas).
- Usuario 1:Desde
developahora crea una rama llamadafeat_60, modifica un fichero y hazlo varias veces para crear varios "microcommits". Sube la rama a GitHub - Usuario 2:Desde
developahora crea una rama llamadafeat_61, modifica el mismo fichero y en las mismas lineas y hazlo varias veces para crear varios "microcommits". Sube la rama a GitHub
- Usuario 1: Baja la rama
developde remoto - Usuario 2: Baja la rama
developde remoto
- Usuario 1: Mergea la rama
feat_60endevelop - Usuario 2: Mergea la rama
feat_61endevelop
- Usuario 1: Borra la rama
feat_60en local y en remoto - Usuario 2: Borra la rama
feat_61en local y en remoto
- Usuario 1: Mergea la rama
developenrelease - Usuario 1: Mergea la rama
releaseenmaster - Usuario 1: Sube las ramas
develop,releaseymastera GitHub
- Usuario 2: Sube la rama
developa remoto. No te dejará. - Usuario 2: Baja los cambios de
developen remoto y haz un rebase para mergearlos. Tendrás que solucionar el conflicto - Usuario 2: Sube la rama
developa remoto. Ya te dejará. - Usuario 2: Mergea la rama
developenrelease - Usuario 2: Mergea la rama
releaseenmaster - Usuario 2: Sube las ramas
develop,releaseymastera GitHub
Ejercicio 4
Vamos a seguir con el ejercicio anterior pero ahora con 2 usuarios distintos (se puede hacer en 2 carpetas distintas).
- Usuario 1:Desde
developahora crea una rama llamadafeat_70, modifica un fichero y hazlo varias veces para crear varios "microcommits". Sube la rama a GitHub - Usuario 1: Mergea la rama
feat_70endevelop
- Usuario 2:Desde
developahora crea una rama llamadafeat_71, modifica el mismo fichero y en las mismas lineas y hazlo varias veces para crear varios "microcommits". Sube la rama a GitHub - Usuario 2: Mergea la rama
feat_71endevelop
- Usuario 2:Desde
developahora crea una rama llamadafeat_72, modifica el mismo fichero y en las mismas lineas y hazlo varias veces para crear varios "microcommits". Sube la rama a GitHub - Usuario 2: Mergea la rama
feat_72endevelop
- Usuario 1: Borra la rama
feat_70en local y en remoto - Usuario 2: Borra la rama
feat_71en local y en remoto - Usuario 2: Borra la rama
feat_72en local y en remoto
- Usuario 1: Mergea la rama
developenrelease - Usuario 1: Mergea la rama
releaseenmaster - Usuario 1: Sube las ramas
develop,releaseymastera GitHub
- Usuario 2: Sube la rama
developa remoto. No te dejará. - Usuario 2: Baja los cambios de
developen remoto y haz un rebase para mergearlos. Tendrás que solucionar varias veces el conflicto ya que había varios commits pendientes. - Usuario 2: Sube la rama
developa remoto. Ya te dejará. - Usuario 2: Mergea la rama
developenrelease - Usuario 2: Mergea la rama
releaseenmaster - Usuario 2: Sube las ramas
develop,releaseymastera GitHub
Ejercicio 5
Crea un nuevo proyecto en Git.
- Usuario 1:Crea una rama llamada
pruebay la subes a Git - Usuario 2: Haz un Pull y comprueba que existe la rama
origin/pruebaen local ypruebaen remoto
- Usuario 1: Borra la rama
pruebaen local - Usuario 2: Haz un Fetch y comprueba que aun está la rama
origin/pruebaen local ypruebaen remoto
- Usuario 1: Borra la rama
pruebaen remoto - Usuario 2: Fetch (SIN PRUNE) y comprueba que aun está la rama
origin/pruebaen local pero ya NO estápruebaen remoto - Usuario 2: Fetch (CON PRUNE) y ya NO está la rama
origin/pruebaen local







